Compensation
Climate action
Supporting climate projects, promoting sustainable development, and contributing to the overall mitigation of climate change.
The primary strategy for all actors who want to offset emissions and achieve carbon neutrality is to take action to reduce both their direct and indirect emissions. Taking ambitious internal action or within value chains to reduce emissions is crucial for limiting global warming to 1.5 degrees.
However, eliminating all emissions may not be feasible or may take a considerable amount of time for many organizations. In such cases, organizations can support emission reductions and removals achieved outside their boundaries and value chains. This can be done by purchasing carbon credits issued by carbon crediting programs for high-quality carbon credits. The voluntary purchase and use of carbon credits allows actors to support more, faster, and earlier mitigation than they could achieve with their own actions alone.

In order to make a meaningful contribution to global climate action, the use of carbon credits must be of high integrity. This means that actors should use carbon credits as a complement to, rather than a substitute for, their own efforts to reduce emissions, and they should be transparent about their emissions, targets, and carbon credit use. High-quality carbon credits that represent real, additional, permanent, and verified mitigation outcomes and are not double-counted should be used, with appropriate environmental and social safeguards applied. Claims about the use of carbon credits should be truthful and clear. While the general principles of high-integrity voluntary carbon credit use are well-established, their interpretation in the dynamic context of the Paris Agreement is still evolving. International and national guidance on the high integrity of carbon credits and their voluntary use is currently under development.
While the voluntary purchase of ex-post carbon credits is one way for organizations to support mitigation efforts beyond their value chains, it is not the only option. Organizations can also compensate for their emissions and provide financial support in advance and/or against results for the implementation of activities or for specific results achieved through these activities with purchase of ex-ante credits.

The voluntary carbon market (VCM) will not solve climate change alone, and not all projects will deliver the expected climate benefits. These are undisputed facts. However, this does not mean that offsetting should be abandoned altogether, and participation in VCMs is a greenwashing. We do not stop building houses just because a roof may leak; we try to do better. The VCM is one of the few ways we have now to finance natural carbon sequestration and preservation in nature. So those who emit pay for their emissions. It is generally recognized in the world that offsetting is only part of broader climate action plans. Experience shows that the majority of organizations investing in carbon projects also invest heavily in reducing emissions within their own value chain and only use carbon credits to offset "unavoidable" emissions. ICR emphasizes that organizations should first reduce emissions and only use carbon credits to compensate for emissions they cannot avoid. This is in line with the Net-Zero Guidance from the United Nations, the Science-Based Targets Initiative and other initiatives. Producing carbon credits according to a high-integrity framework such as ICR ensures that companies receive high-quality carbon credits and can compare easily. Such carbon credits establish a price for carbon which motivates organizations to reduce their emissions as quickly and effectively as possible. Ultimately, the faster companies reduce their emissions, the fewer carbon credits they will eventually need to buy for their offsetting claims. Of course, the VCM will only be effective if carbon credits actually involve real sequestration or reduction of emissions. VCMs must address challenges regarding different attributes of carbon credits. It is important that organizations pay attention to this and focus on high-quality carbon credits. Many organizations now carry out integrity checks on climate projects they participate in, and many organizations have emerged that offer such services. The market itself has also pioneered with increased quality through participation in initiatives such as:
new technical standard of the Icelandic Standards Council on carbon offsetting, ÍST TS 92 - Carbon offsetting,
Nordic Dialogue on Voluntary Compensation - Harnessing voluntary carbon markets for climate ambition and
The Voluntary Carbon Markets Integrity Initiative. Technological advancements now make it possible to assess the quality of climate projects with greater accuracy than previously known. This means that organizations it’s easier to find and compare real, high-quality carbon credits. It is a fact that not all carbon units are 'perfect', but that does not mean we should not use them with support to real climate actions. It is simply too late to do nothing. Currently, there are no credible measures in place that can keep global temperature rise below 1.5°C, nations contributions are way above that. Scientific evidence is clear (see The Intergovernmental Panel on Climate Change - IPCC), climate change is a threat to the well-being of humanity and other species. Any further delay in coordinated global actions reduces our chances of a viable future. We need to keep all the tools in the box, including carbon credits. Therefore, it is crucial that we ensure an effective global market for carbon credits. If we do not, we allow organizations permission to do nothing about their emissions that they cannot reduce and wait for a perfect solution that may never come. We significantly reduce opportunities to finance natural solutions while waiting for engineering solutions for carbon removals, which are still in their infancy and need to be scaled. We miss a golden opportunity to restore and cultivate new forests, creating resources for future generations. Let's start immediately; we cannot afford to waste any time. When people understand the positive benefits of carbon credits and the need for high-quality climate projects, most see that credibility, transparency, and responsibility are what the VCMs strive for. There are few but loud voices ready to dismiss all solutions, but what are their solutions? They rarely follow the story. 'There is only one way to avoid criticism: do nothing, say nothing, and be nothing.' - (Aristotle)"
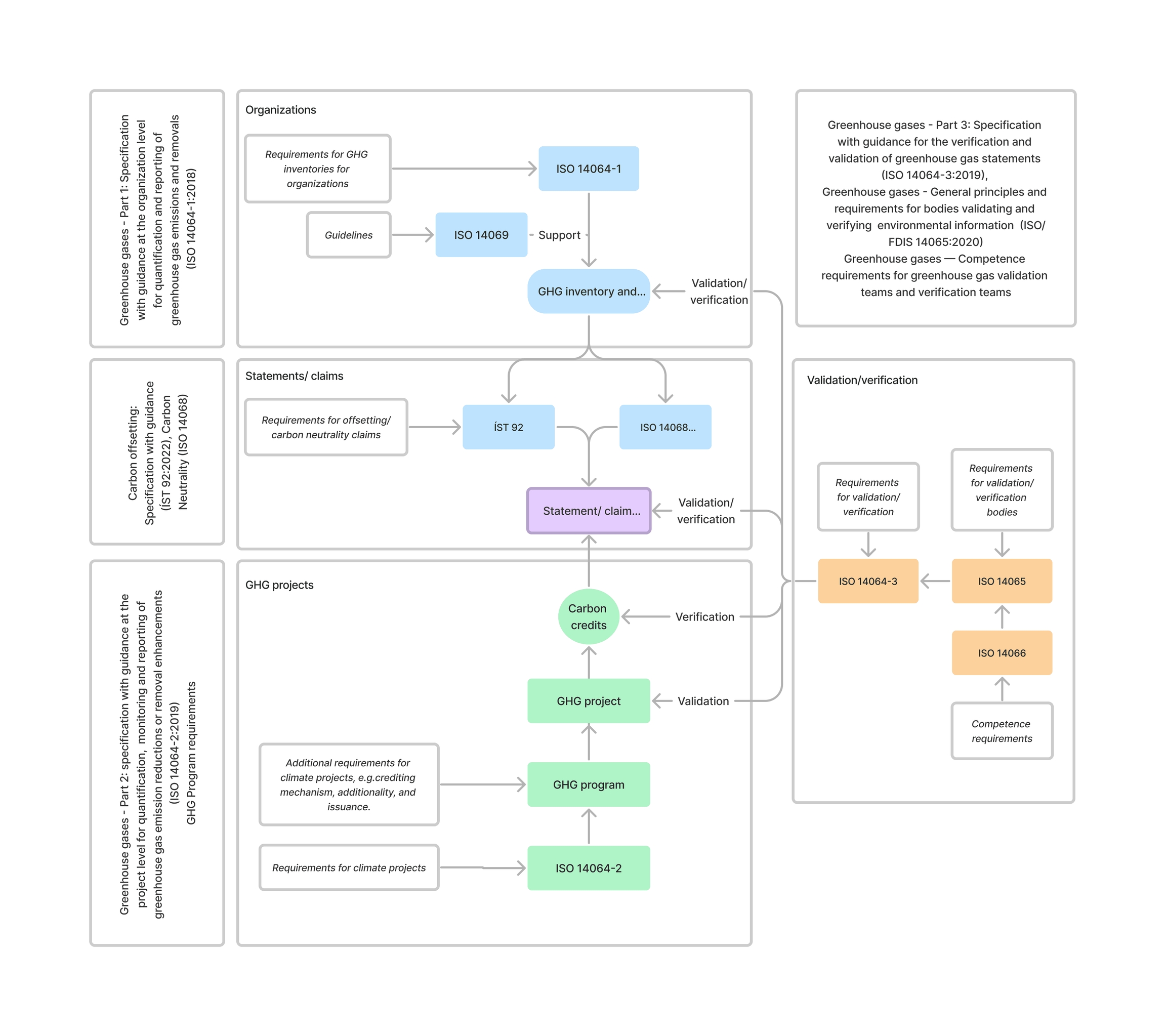
Offsetting is a mechanism used to mitigate the impact of greenhouse gas (GHG) emissions by reducing or removing an equivalent amount of emissions from another source. The idea behind offsetting is that it is possible to balance out emissions generated by an individual, company, or project by reducing emissions elsewhere. The offsetting process works as follows: Identification of emissions sources: The first step in the offsetting process is to identify the sources of emissions and quantify the amount of emissions generated. This information is used to determine the number of offsets required to balance out the emissions. Selection of offset projects: Once the emissions sources have been identified, the next step is to select offset projects that are capable of reducing emissions by an equivalent amount. These projects can be located in any part of the world and can take many forms, including renewable energy projects, energy efficiency measures, or land use change projects. Verification and validation: The offset projects must be verified and validated to ensure that they are reducing emissions as claimed and that the emissions reductions are real, permanent, and verifiable. Issuance of offsets: Once the offset projects have been verified and validated, they are eligible to generate offsets. The number of offsets generated is based on the amount of emissions reduced by the project. Purchase of offsets: Companies, governments, or individuals can purchase offsets to balance out their own emissions. The offsets are typically bought through a carbon offset market or through a carbon offset provider. Retirement of offsets: Offsets are typically retired once they have been used to balance out emissions. This ensures that the offsets cannot be used again and that the emissions reductions claimed by the offset projects are permanent. In conclusion, offsetting is a mechanism used to balance out emissions generated by reducing emissions elsewhere. The process involves identifying emissions sources, selecting offset projects, verifying and validating the emissions reductions, issuing offsets, purchasing offsets, and retiring offsets once they have been used. Offsetting is an important tool for mitigating the impact of GHG emissions and is widely used by companies, governments, and individuals to reduce their carbon footprint.
Process
To achieve and maintain a valid and credible carbon offsetting claim organizations need at a minimum: · Establish a climate policy · Quantify GHG emissions and removals (e.g. following section 6.3 in ISO 14064-1 (set baseline)) · Develop and implement targets/objectives to reduce GHG emissions within a specific timeframe (action plan) · Support climate actions through the purchase of carbon credits (Ex-Ante or Ex-Post) to compensate for remaining emissions · Have carbon offsetting claims according to the requirements verified according to ÍST EN ISO 14064-3 Organizations need to prioritize in reducing GHG emissions within its organizational boundary before offsetting.

Claims
It’s crucial that claims of organizations towards compensation/offsetting are clear and transparent.
Distinguishing between emissions and mitigation outcomes, and between no emissions and offsetting existing emissions is essential. Emissions only contribute to a country's emissions level if they occur within the country's boundaries and are included in the national inventory. Organization reducing its emissions reduces the national emissions level, which helps the country meet its mitigation targets (NDCs). In this case, there is no double claiming because the organization only reports its emissions and does not use offsets to counterbalance existing emissions. The risk of double claiming arises when an organization sells emission reductions as carbon credits to another organization who then uses them to claim that an equivalent volume of its existing emissions has been counterbalanced. This claim would be fair and true only if the underlying mitigation is not counted towards the host country's NDCs. The impact on global net emissions of an organization that causes no emissions is not the same as an organization that causes emissions and offsets them. Their impact is equivalent only if these existing emissions are counterbalanced by mitigation that truly reduces global net emissions by an amount equivalent to these existing emissions and is accounted for this specific purpose. From a greenhouse gas accounting perspective, it is crucial to distinguish between these scenarios.
ÍST 92:2022 Carbon offsetting: Specification with guidance
ISO 14068-1:2023 Climate change management — Transition to net zero — Part 1: Carbon neutrality
Last updated
